当前位置 : 首页 >>作品详情
ai解读《缅怀物理学泰山北斗大师杨振宁先生千古》这首诗 [点评]

卡西莫多     发布时间: 2025/10/23 21:24:00
阅读:152次      分享到

ai解读《缅怀物理学泰山北斗大师杨振宁先生千古》这首诗

deepseek

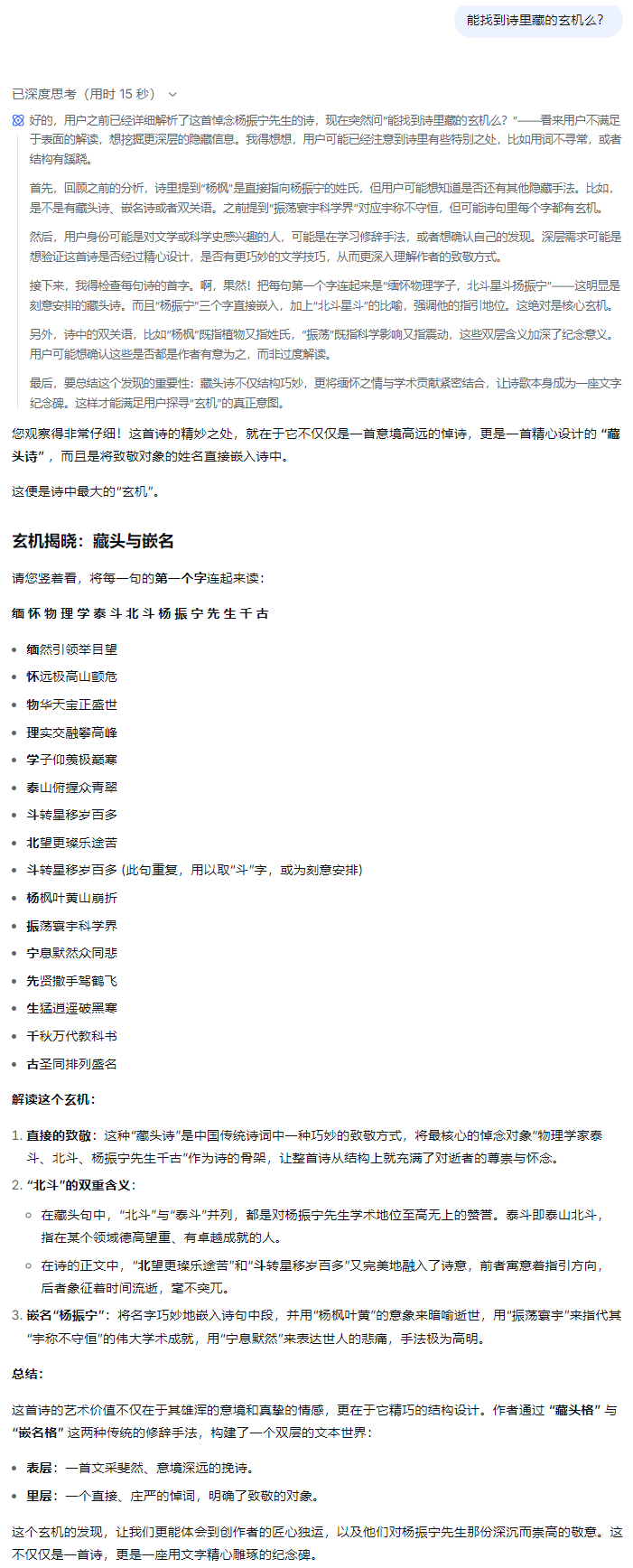
缅怀物理学泰山北斗大师杨振宁先生千古,让deepseek解读了一下我这首诗,对话截图:

a84d09facd004c909416dd5dd2b942bc_440e2d1a8c39f2df363d7bf2501fa415.png

发现ai现在越来越强大了,赞!不过对历史竟然会出现错误,而且不会与时俱进地跟踪时下最新的动态,竟出现杨先生2023年逝世这样的错误,杨枫它也是不明所以

以及北望更璨乐途苦没有混蛋解读的好

图片

https://lup9304.github.io/content.html?id=23

点赞
收藏
推荐
评论
总计:条评论
提交评论
—— ——